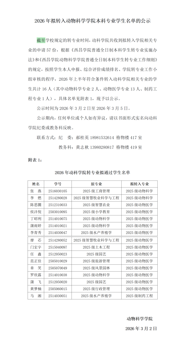
学院新闻
学院简介
治理架构
历史沿革
领导简介
师资队伍
专业介绍
质量工程
实践平台
实习实践
就业方向
校友风采
科研通知
科研平台
科研成果
教研项目
科研机构
党务动态
理论学习
专题活动
招生专栏
就业专栏
考研专栏
创新创业
社团活动
评优评奖
重要公示
社会实践
规章制度
四川省基础生物实验教学示范中心
四川省动物医学实验教学示范中心
资料下载
联系方式
当前位置:首页 > 学院概况 > 学院新闻
发布时间:2026年03月02日 作者:动物科学学院 字体: 大 中 小 浏览次数:
打印本页 我要纠错 关闭
地址:四川省西昌市北工业园区西昌学院(北)
联系电话:0834-2580034
邮编:615000
网站维护:西昌学院网络信息中心
管理员信箱
邮箱:dwkx@xcc.edu.cn
微信
微博
腾讯